PRO Processing staff absences and allocation of relief teachers

Approved & Issued
Process Owner DECS - EDSAS Project

View the process detail

Process Summary
[prsta004.shg]
Process Detail

top
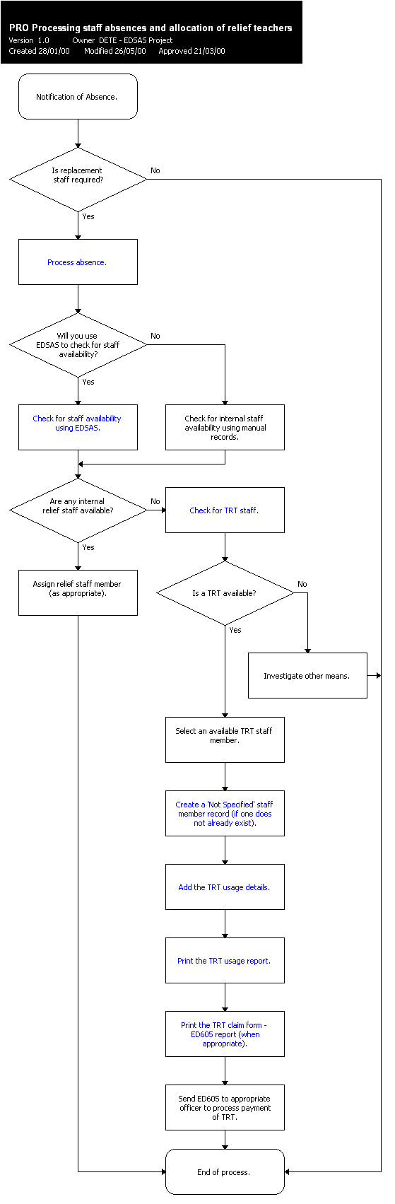
1. Notification of Absence.
2. Is replacement staff required?
 
No [arrow.gif] Go to 18
Yes [arrow.gif] Continue
3. Process absence.
SYS Adding staff absences .
4. Will you use EDSAS to check for staff availability?
 
No [arrow.gif] Go to 6
Yes [arrow.gif] Continue
5. Check for staff availability using EDSAS.
Check for available relief staff by referring to the Staff Substitute Lesson Details (Staff Reliefs) screen in SYS Adding Staff Absences.
 
  [arrow.gif] Go to 7
6. Check for internal staff availability using manual records.
7. Are any internal relief staff available?
 
No [arrow.gif] Go to 9
Yes [arrow.gif] Continue
8. Assign relief staff member (as appropriate).
Provide the relief teacher with the class roll book, and any other lesson plan information.
 
  [arrow.gif] Go to 18
9. Check for TRT staff.
SYS Printing of viewing staff absence reports .
Print the TRT Staff by Days Available [Staaa_4.6a] report.
10. Is a TRT available?
 
No [arrow.gif] Continue
Yes [arrow.gif] Go to 12
11. Investigate other means.
If there are no internal or TRT staff available, the school may have to make other arrangements for the class.
 
  [arrow.gif] Go to 18
12. Select an available TRT staff member.
Select the suitable TRT staff member from the report.
13. Create a 'Not Specified' staff member record (if one does not already exist).
There may be occasions when TRT usage is not directly related to the absence of a staff member. In these cases it is necessary, when completing the TRT Usage Details screen, for a 'Not Specified' staff member be to listed as the unavailable staff member in the 'Unavail Staff' field.

Refer to SYS Adding staff personal details , and specifically the details in the Unspecified Personal Details screen/field level help.
14. Add the TRT usage details.
SYS Adding Staff TRT Usage Records , to record the time the TRT worked at this school.
15. Print the TRT usage report.
SYS Printing staff TRT usage records .
Print the Summary TRT Usage [Staaa_4.6a] report.
16. Print the TRT claim form - ED605 report (when appropriate).
SYS Printing or viewing Departmental statistical reports .
Print the ED605 - Statement of Time Worked - TRT [ED605] report.
17. Send ED605 to appropriate officer to process payment of TRT.
18. End of process.

Copyright (c) 2000 by Department for Education
Last revised 14/08/2007
email to: decdcsc@sa.gov.au