PRO Processing building/room data

Approved & Issued
Process Owner DECS - EDSAS Project

View the process detail

Process Summary
[prsch002.shg]
Process Detail

top
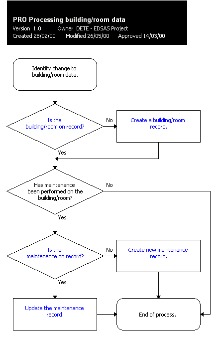
1. Identify change to building/room data.
2. Is the building/room on record?
SYS Displaying property records .
 
No [arrow.gif] Continue
Yes [arrow.gif] Go to 4
3. Create a building/room record.
SYS Adding property records .
4. Has maintenance been performed on the building/room?
 
No [arrow.gif] Go to 8
Yes [arrow.gif] Continue
5. Is the maintenance on record?
SYS Displaying property maintenance records .
 
No [arrow.gif] Continue
Yes [arrow.gif] Go to 7
6. Create new maintenance record.
SYS Adding property maintenance records .
 
  [arrow.gif] Go to 8
7. Update the maintenance record.
SYS Editing or deleting property maintenance records .
8. End of process.

Copyright (c) 2000 by Department for Education
Last revised 14/08/2007
email to: decscsc@sa.gov.au