PRO Setting up and printing timetables and curriculum reports

Approved & Issued
Process Owner DECS - EDSAS Project

View the process detail

Process Summary
[prcur002.shg]
Process Detail

top
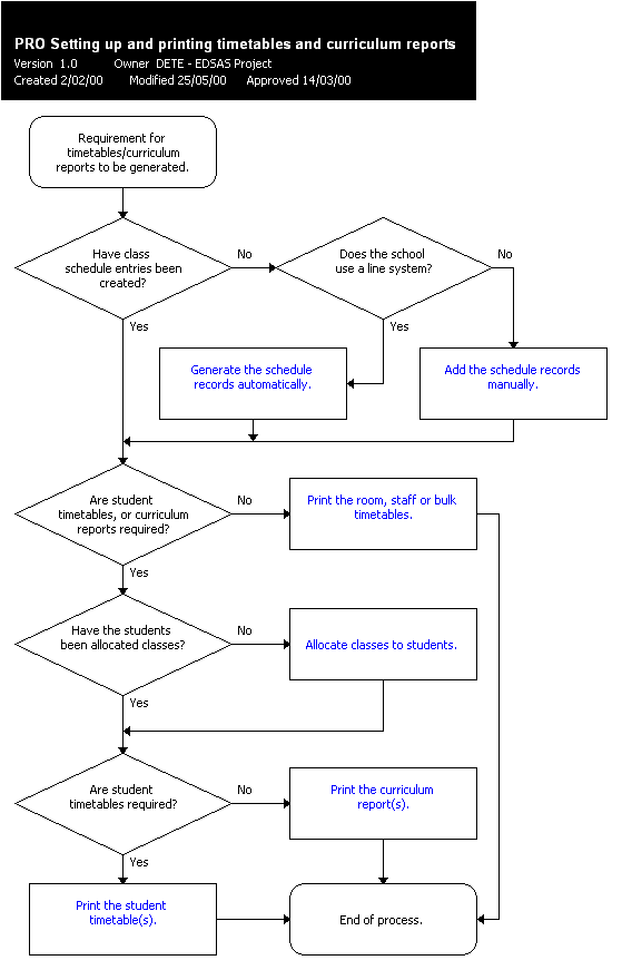
1. Requirement for timetables/curriculum reports to be generated.
2. Have class schedule entries been created?
 
No [arrow.gif] Continue
Yes [arrow.gif] Go to 6
3. Does the school use a line system?
A value must exist in the line field of each class record, and the timetable grid must be updated for the line system to function properly.
 
No [arrow.gif] Continue
Yes [arrow.gif] Go to 5
4. Add the schedule records manually.
SYS Adding school schedule details .
 
  [arrow.gif] Go to 6
5. Generate the schedule records automatically.
SYS Generating schedule records .
6. Are student timetables, or curriculum reports required?
 
No [arrow.gif] Continue
Yes [arrow.gif] Go to 8
7. Print the room, staff or bulk timetables.
SYS Printing or viewing bulk timetables .
SYS Printing or viewing room timetables .
SYS Printing or viewing staff timetables .
 
  [arrow.gif] Go to 13
8. Have the students been allocated classes?
 
No [arrow.gif] Continue
Yes [arrow.gif] Go to 10
9. Allocate classes to students.
SYS Allocating students to classes .


10. Are student timetables required?
 
No [arrow.gif] Go to 12
Yes [arrow.gif] Continue
11. Print the student timetable(s).
SYS Printing or viewing student timetables .
 
  [arrow.gif] Go to 13
12. Print the curriculum report(s).
SYS Printing or viewing curriculum reports .
SYS Printing or viewing student course reports .
SYS Printing or viewing school subject reports .
13. End of process.

Copyright (c) 2000 by Department for Education
Last revised 14/08/2007
email to: decscsc@sa.gov.au