PRO Processing calendar and event data

Approved & Issued
Process Owner DECS - EDSAS Project

View the process detail

Process Summary
[prsch003.shg]
Process Detail

top
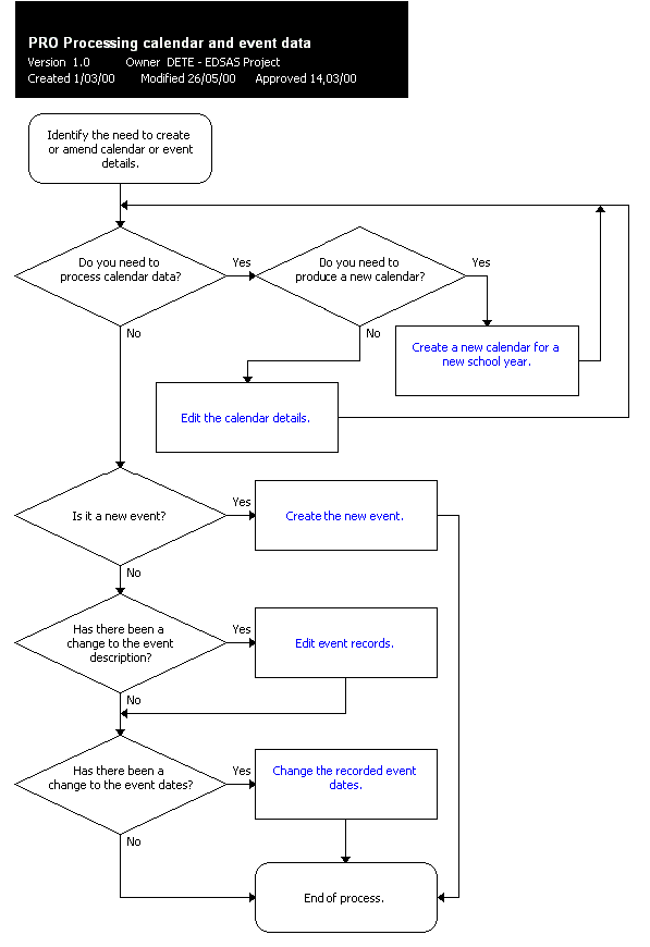
1. Identify the need to create or amend calendar or event details.
2. Do you need to process calendar data?
 
No [arrow.gif] Go to 6
Yes [arrow.gif] Continue
3. Do you need to produce a new calendar?
 
No [arrow.gif] Go to 5
Yes [arrow.gif] Continue
4. Create a new calendar for a new school year.
SYS Adding calendars .
 
  [arrow.gif] Go to 2
5. Edit the calendar details.
SYS Editing calendar register records .
 
  [arrow.gif] Go to 2
6. Is it a new event?
 
No [arrow.gif] Go to 8
Yes [arrow.gif] Continue
7. Create the new event.
SYS Adding events .
 
  [arrow.gif] Go to 12
8. Has there been a change to the event description?
This includes event name, type, relevance and person responsible.
 
No [arrow.gif] Go to 10
Yes [arrow.gif] Continue
9. Edit event records.
SYS Editing or deleting events .
10. Has there been a change to the event dates?
 
No [arrow.gif] Go to 12
Yes [arrow.gif] Continue
11. Change the recorded event dates.
SYS Editing or deleting event dates .
12. End of process.

Copyright (c) 2000 by Department for Education
Last revised 14/08/2007
email to: decdcsc@sa.gov.au