PRO Generating staff timetables

Approved & Issued
Process Owner DECS - EDSAS Project

View the process detail

Process Summary
[prsta001.shg]
Process Detail

top
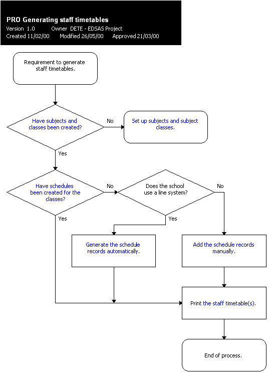
1. Requirement to generate staff timetables.
2. Have subjects and classes been created?
SYS Displaying class records .
 
No [arrow.gif] Go to 8
Yes [arrow.gif] Continue
3. Have schedules been created for the classes?
SYS Displaying school schedule details .
 
No [arrow.gif] Continue
Yes [arrow.gif] Go to 7
4. Does the school use a line system?
A value must exist in the line field of each class record, and the timetable grid must be updated for the line system to function properly.
 
No [arrow.gif] Continue
Yes [arrow.gif] Go to 6
5. Add the schedule records manually.
SYS Adding school schedule details .
 
  [arrow.gif] Go to 7
6. Generate the schedule records automatically.
SYS Generating schedule records .
7. Print the staff timetable(s).
SYS Printing or viewing staff timetables .
 
  [arrow.gif] Go to 9
8. Set up subjects and subject classes.
PRO Setting up subjects and subject classes .
9. End of process.

Copyright (c) 2000 by Department for Education
Last revised 14/08/2007
email to: decdcsc@sa.gov.au