PRO Generating student timetables

Approved & Issued
Process Owner DECS - EDSAS Project

View the process detail

Process Summary
[prstu011.shg]
Process Detail

top
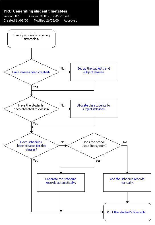
1. Identify student's requiring timetables.
2. Have classes been created?
SYS Displaying class records .
 
No [arrow.gif] Continue
Yes [arrow.gif] Go to 4
3. Set up the subjects and subject classes.
PRO Setting up subjects and subject classes .
4. Have the students been allocated to classes?
 
No [arrow.gif] Continue
Yes [arrow.gif] Go to 6
5. Allocate the students to subjects/classes.
PRO Allocating students to subjects/classes .
6. Have schedules been created for the classes?
SYS Displaying school schedule details .
 
No [arrow.gif] Continue
Yes [arrow.gif] Go to 10
7. Does the school use a line system?
A value must exist in the line field of each class record, and the timetable grid must be updated for the line system to function properly.
 
No [arrow.gif] Continue
Yes [arrow.gif] Go to 9
8. Add the schedule records manually.
SYS Adding school schedule details .
 
  [arrow.gif] Go to 10
9. Generate the schedule records automatically.
SYS Generating schedule records .
10. Print the student's timetable.
SYS Printing or viewing student timetables .

Copyright (c) 2000 by Department for Education
Last revised 14/08/2007
email to: decdcsc@sa.gov.au