PRO Processing new school equipment data

Approved & Issued
Process Owner DECS - EDSAS Project

View the process detail

Process Summary
[prsch008.shg]
Process Detail

top
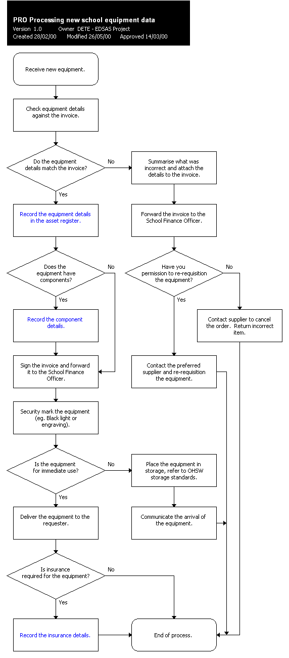
1. Receive new equipment.
2. Check equipment details against the invoice.
For further information on working with invoices, refer to the following sections of the Finance Step by Step Guide:
1. For processing invoices - see Section 6:6.
2. For return of goods - see Section 6:16.
3. For the payments process - see Section 7:0.
3. Do the equipment details match the invoice?
 
No [arrow.gif] Continue
Yes [arrow.gif] Go to 5
4. Summarise what was incorrect and attach the details to the invoice.
 
  [arrow.gif] Go to 6
5. Record the equipment details in the asset register.
SYS Adding asset records .
 
  [arrow.gif] Go to 7
6. Forward the invoice to the School Finance Officer.
 
  [arrow.gif] Go to 8
7. Does the equipment have components?
 
No [arrow.gif] Go to 11
Yes [arrow.gif] Go to 9
8. Have you permission to re-requisition the equipment?
 
No [arrow.gif] Go to 10
Yes [arrow.gif] Go to 12
9. Record the component details.
SYS Adding asset components records .
 
  [arrow.gif] Go to 11
10. Contact supplier to cancel the order. Return incorrect item.
 
  [arrow.gif] Go to 20
11. Sign the invoice and forward it to the School Finance Officer.
 
  [arrow.gif] Go to 13
12. Contact the preferred supplier and re-requisition the equipment.
 
  [arrow.gif] Go to 20
13. Security mark the equipment (eg. Black light or engraving).
14. Is the equipment for immediate use?
 
No [arrow.gif] Continue
Yes [arrow.gif] Go to 16
15. Place the equipment in storage, refer to OHSW storage standards.
 
  [arrow.gif] Go to 17
16. Deliver the equipment to the requester.
 
  [arrow.gif] Go to 18
17. Communicate the arrival of the equipment.
Send a bulletin to those who may need to use the equipment, notifying them of its arrival.
 
  [arrow.gif] Go to 20
18. Is insurance required for the equipment?
Check the insurance details against POL AIG-Schools, Sect 1, Div 7, para 19.
 
No [arrow.gif] Go to 20
Yes [arrow.gif] Continue
19. Record the insurance details.
SYS Adding asset insurance records .
20. End of process.

Copyright (c) 2000 by Department for Education
Last revised 14/08/2007
email to: decscsc@sa.gov.au