PRO Allocating students to future subjects/classes

Approved & Issued
Process Owner DECS - EDSAS Project

View the process detail

Process Summary
[prstu003.shg]
Process Detail

top
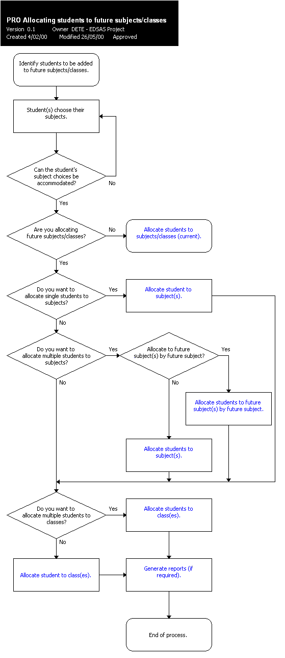
1. Identify students to be added to future subjects/classes.
How you follow this procedure will depend on how your school manages the allocation of students to subject and classes. Remember, if you choose to allocate students to classes, they will automatically be allocated to the subjects, so the the user can go straight to step 11.
2. Student(s) choose their subjects.
3. Can the student's subject choices be accommodated?
 
No [arrow.gif] Go to 2
Yes [arrow.gif] Continue
4. Are you allocating future subjects/classes?
 
No [arrow.gif] Go to 15
Yes [arrow.gif] Continue
5. Do you want to allocate single students to subjects?
 
No [arrow.gif] Go to 7
Yes [arrow.gif] Continue
6. Allocate student to subject(s).
SYS Adding/removing future subjects attached to student records .
 
  [arrow.gif] Go to 11
7. Do you want to allocate multiple students to subjects?
 
No [arrow.gif] Go to 11
Yes [arrow.gif] Continue
8. Allocate to future subject(s) by future subject?
 
No [arrow.gif] Go to 10
Yes [arrow.gif] Continue
9. Allocate students to future subject(s) by future subject.
SYS Allocating future students to future subjects .
 
  [arrow.gif] Go to 11
10. Allocate students to subject(s).
SYS Allocating students to future subjects .
11. Do you want to allocate multiple students to classes?
 
No [arrow.gif] Continue
Yes [arrow.gif] Go to 13
12. Allocate student to class(es).
SYS Adding/removing future classes attached to student records .
 
  [arrow.gif] Go to 14
13. Allocate students to class(es).
SYS Allocating students to future classes .
14. Generate reports (if required).
SYS Printing or viewing student course reports .
 
  [arrow.gif] Go to 16
15. Allocate students to subjects/classes (current).
PRO Allocating students to subjects/classes .
16. End of process.

Copyright (c) 2000 by Department for Education
Last revised 14/08/2007
email to: decdcsc@sa.gov.au