PRO Processing student absence data

Approved & Issued
Process Owner DECS - EDSAS Project

View the process detail

Process Summary
[prstu014.shg]
Process Detail

top
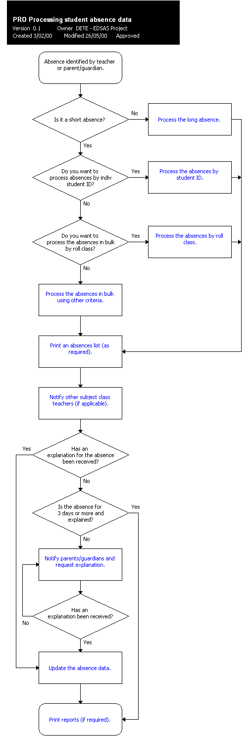
1. Absence identified by teacher or parent/guardian.
2. Is it a short absence?
 
No [arrow.gif] Continue
Yes [arrow.gif] Go to 4
3. Process the long absence.
SYS Adding student long absences .
 
  [arrow.gif] Go to 9
4. Do you want to process absences by indiv student ID?
 
No [arrow.gif] Go to 6
Yes [arrow.gif] Continue
5. Process the absences by student ID.
SYS Adding student absentee records .
 
  [arrow.gif] Go to 9
6. Do you want to process the absences in bulk by roll class?
 
No [arrow.gif] Go to 8
Yes [arrow.gif] Continue
7. Process the absences by roll class.
SYS Adding student roll class absentees .
 
  [arrow.gif] Go to 9
8. Process the absences in bulk using other criteria.
For example: year level, subject code, class number, gender, student status and/or roll class.
SYS Processing bulk student absences .
9. Print an absences list (as required).
SYS Printing or viewing student absentee reports .
10. Notify other subject class teachers (if applicable).
SYS Displaying a student's timetable .
11. Has an explanation for the absence been received?
 
No [arrow.gif] Continue
Yes [arrow.gif] Go to 15
12. Is the absence for 3 days or more and explained?
 
No [arrow.gif] Continue
Yes [arrow.gif] Go to 16
13. Notify parents/guardians and request explanation.
SYS Printing or viewing student absentee reports .
Print the Mailmerge Student Absence Letter [Stub_1] report.
14. Has an explanation been received?
 
No [arrow.gif] Go to 13
Yes [arrow.gif] Continue
15. Update the absence data.
SYS Editing or deleting student absentee records .
16. Print reports (if required).
SYS Printing or viewing student absentee reports .

Copyright (c) 2000 by Department for Education
Last revised 14/08/2007
email to: decdcsc@sa.gov.au