PRO Processing transfers and transitions

Approved & Issued
Process Owner DECS - EDSAS Project

View the process detail

Process Summary
[prstu019.shg]
Process Detail

top
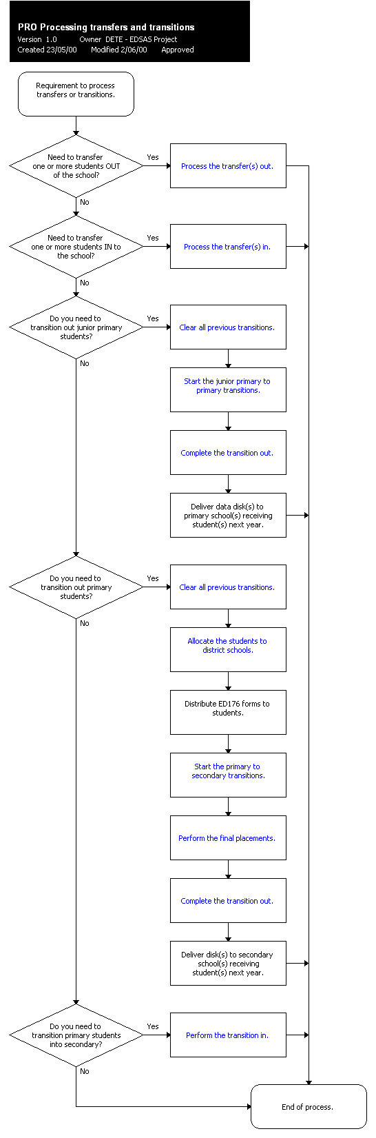
1. Requirement to process transfers or transitions.
2. Need to transfer one or more students OUT of the school?
 
No [arrow.gif] Go to 4
Yes [arrow.gif] Continue
3. Process the transfer(s) out.
SYS Transferring students out .

If the transfer is to a non-government or interstate school, there is no transfer of electronic data.
 
  [arrow.gif] Go to 21
4. Need to transfer one or more students IN to the school?
 
No [arrow.gif] Go to 6
Yes [arrow.gif] Continue
5. Process the transfer(s) in.

Remember to:
Scan any incoming disks for viruses.
Place students initially into a temporary roll class.
SYS Transferring students in .

 
  [arrow.gif] Go to 21
6. Do you need to transition out junior primary students?
To be performed only if the junior primary and primary data are kept on separate computer networks.
 
No [arrow.gif] Go to 11
Yes [arrow.gif] Continue
7. Clear all previous transitions.
SYS Clearing previous transitions .
8. Start the junior primary to primary transitions.
SYS Processing student transitions from junior primary to primary .
9. Complete the transition out.
SYS Processing transitions out .
10. Deliver data disk(s) to primary school(s) receiving student(s) next year.
 
  [arrow.gif] Go to 21
11. Do you need to transition out primary students?
To be performed only if the primary and secondary data are kept on separate computer networks.
 
No [arrow.gif] Go to 19
Yes [arrow.gif] Continue
12. Clear all previous transitions.
SYS Clearing previous transitions .
13. Allocate the students to district schools.
SYS Allocating students to district schools .
14. Distribute ED176 forms to students.
15. Start the primary to secondary transitions.
SYS Processing student transitions from year 7-8 .
Use the information from the returned ED176 forms when performing this task.
16. Perform the final placements.
SYS Allocating a final placement school to students .
17. Complete the transition out.
SYS Processing transitions out .
18. Deliver disk(s) to secondary school(s) receiving student(s) next year.
 
  [arrow.gif] Go to 21
19. Do you need to transition primary students into secondary?
 
No [arrow.gif] Go to 21
Yes [arrow.gif] Continue
20. Perform the transition in.
The original school sends the Transition By First Preference School [Stul_tr02] report and a floppy disk containing student record information to the new school.

Remember to:
Scan any incoming disks for viruses.
Place students initially into a temporary roll class.
SYS Processing transitions in .

Print the Transition In - Family Codes (Stul_tr06) report and ensure there is a match of data.
21. End of process.
If performing a Transition In, a Transition In - Family Codes (Stul_tr06) report must be printed and codes checked.

Copyright (c) 2000 by Department for Education
Last revised 14/08/2007
email to: decdcsc@sa.gov.au